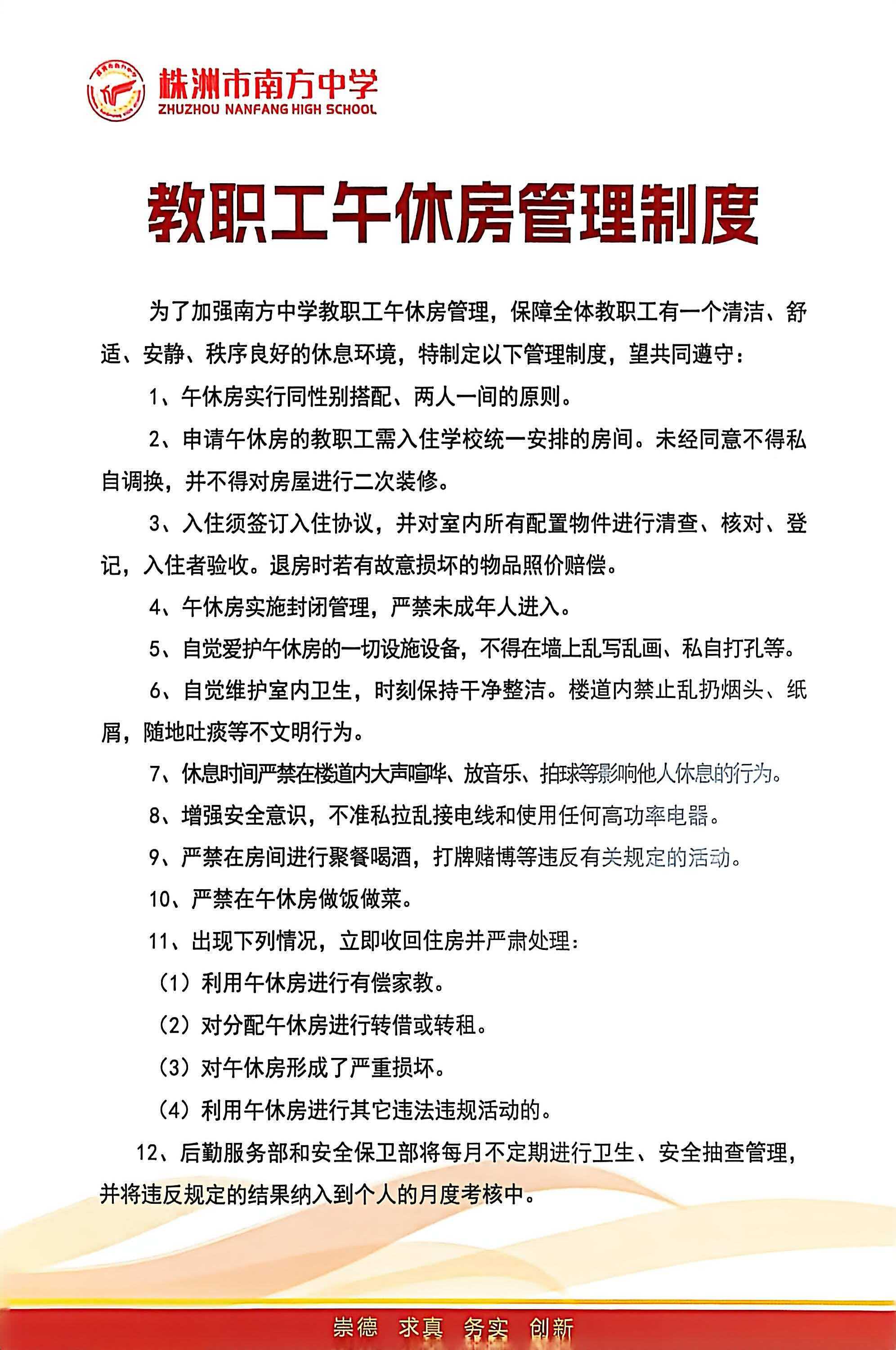
规范午休管理 暖心服务教师 株洲市南方中学教职工午休房制度正式张贴施行
作者:朱小芳
发表时间:2026-03-08
浏览:513 次
规范午休管理 暖心服务教师 株洲市南方中学教职工午休房制度正式张贴施行
为进一步优化校园后勤保障,营造安全、整洁、有序的教职工午休环境,切实保障全体教职工午间休息权益,以更饱满状态投入教育教学工作,株洲市南方中学后勤服务部制定并完善《教职工午休房管理制度》,现已张贴于每间午休房门后,正式施行。
本次制度张贴上墙,旨在让管理规范一目了然、人人知晓。制度明确了午休房使用范围、入住规范、卫生要求、安全须知、公物爱护等核心条款,引导大家文明使用、依规使用、爱护使用、安全使用,共同维护安静舒适的休息空间。
小小午休房,满满校园情。后勤服务部将以规范管理为抓手,以暖心服务为宗旨,持续优化午休房保障与维护,用心用情为全体教职工做好后勤支撑。恳请各位教职工自觉遵守制度规定,互相监督、文明共处,携手共建整洁温馨、秩序井然的午休家园,为学校高质量发展凝聚更强合力。
